【超网课堂】ISCC供应链相关要素以及审核注意事项
编辑:cxf 来源:本站原创 日期: 2023-10-16 14:51:44
ISCC体系全称是国际可持续发展和碳认证,起源于德国,现已发展成为一个国际认可的认证体系。
ISCC认证适用于各种生物质、废物和残留物、非生物可再生能源和再生碳材料及其衍生产品。下图展示了可通过ISCC EU和ISCC PLUS认证的原料和市场应用,并特别列出了可根据ISCC认证的燃料。

供应链的法律在欧洲具有追溯效应,企业除了审视自身是否合规之外,也要一并了解供应商的合规情况,ISCC是针对整个供应链的认证体系,通过整个供应链的可追溯性与可持续性认证,确保供应链可持续发展要求的完整性。
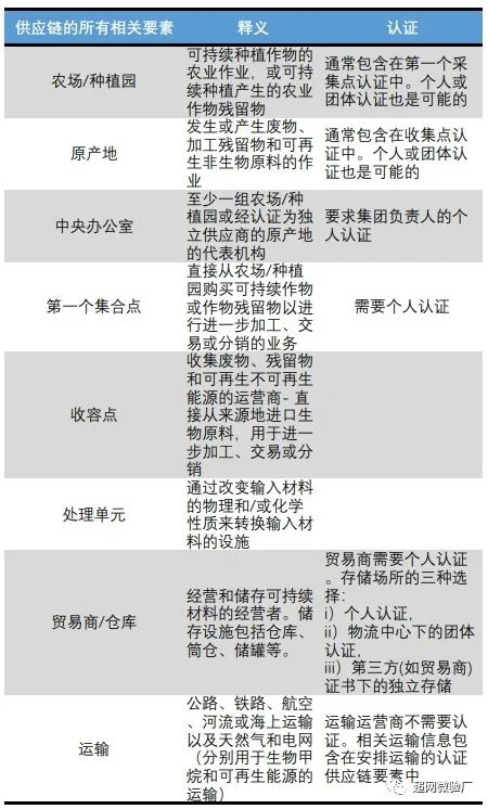
ISCC供应链的所有相关要素都必须获得证书,才能处理可持续材料。农场/种植园、森林经营和废物和残留物的来源点、第一收集点或中央办公室和收集点、加工单位、贸易商和储存设施都需要获得认证。
供应链的所有相关要素及其认证方法:

ISCC体系审核过程中注意事项
1、ISCC管理体系文件,包括认证所覆盖的程序文件、组织架构、人员职责、风险评估等需要准备好;
2、注意培训和内审过程,培训包括培训计划、记录、培训资料及培训结果评估;内审,包括内审过程记录、内审报告和管理评审;
3、企业需将涉及的采购、生产、销售等过程的相关文件,如合同、发票、生产记录、可持续性声明(SD/POS)、ISCC证书等文件准备充分,做到过程可追溯;
4、企业生产、销售过程中的相关报表,需确保物料平衡的准确性和真实性。
对于有温室气体(GHG)减排计算要求的企业,则需要准备GHG计算相关的资料
对于ISCC EU或ISCC CORSIA,还需要准备温室气体计算相关的资料。
通过ISCC认证,企业可满足全球范围内的客户对低碳、循环经济产品的需求,扩大高端市场份额。ISCC认证可提升产业链可持续性的透明度,增加企业和产品的公信度,帮助企业获得拓展全球市场和强化国内市场的机会,同时提升品牌溢价。
如果你还在担心验厂过不了?不用担心!超网咨询辅导,专业从事多年验厂辅导以及认证咨询工作,有着丰富的经验以及人脉,熟悉验厂、认证的过程与步骤,可以随时助力企业解决认证难题,轻松应对,顺利通过!咨询电话:021-51029391!
免责声明:本公众号文章所涉及图片、数据均来自网络,如涉及版权和其它问题,请跟我们联系删除!

上海超网企业管理咨询有限公司
- 总部联系方式
- 电 话:021-51029391
- 电 话:400-680-0016
- 地 址:上海市嘉定区南翔镇银翔路655号
- 昆山分公司:18601606556---林经理
- 地 址:昆山市花桥国际商务区兆丰路18号亚太广场1号楼9楼
- 苏州分公司:吴江区盛泽镇福建路205号
- 绍兴柯桥分公司:柯桥区禹会路555号中银国际大厦1208室
- 泉州分公司:0595-28069596---周经理
- 手机:18759967995
- 地 址:福建省泉州市温陵南路144号蟠龙大厦17D
- 宁波分公司:13615883698---周经理
- 山东分公司:18601606221---谢经理
- 温州办事处:18601606208----周经理
- 广东办事处:18601606206----周经理
- 企业邮箱:chaowang@tranwin.org


















